on le trouve sur cinetson ici
où j'y expose mon problème également.
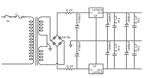
le pré fonctionne très bien, il est de réalisation simple et peu couteux.
mon souci est que le transfo chauffe vraiment beaucoup, il est brulant au bout d'une minute.
alors qu'au vu de la faible cosommation d'un tel circuit , il ne devrait pas chauffer.
pour les photos de mon alim, regardez au page 6, 7 sur cinetson.
meme en enlevant les regualteurs il chauffe! mais a vide non!
merci d'avance a ceux qui auraient une petite idée
par rapport au schema, j'ai pas mis les resistances, et les diodes sont des 1A 30V


