Modérateurs: Modération Forum Installations, Le CA de l’Association HCFR, Modération Forum DIY • Utilisateurs parcourant ce forum: Aucun utilisateur enregistré et 21 invités

Enceintes en kit, tweaks : modification dans le but d'améliorer une enceinte existante Ex: modif du filtrage... WIY Wire It Yourself - cable le toi-même - est le petit frère de DIY en version plus accessible au débutant.

Peut-on modifier l'impédance minimum d'un harman/kardon?

Message » 27 Juin 2013 9:25

Bonjour,

J'ai un soucis d'impédance, d'un côté je souhaite garder mon ampli acceptant une impédance minimum/maximum en 8 ohms (harman kardon avr132), de l'autre je veux absolument un pack magnat d'une impédance de 4 ohms, que dois-je faire pour que l'ampli ne cède pas ? :wtf:

Est-il possible de refaire des filtres 2voies en 8 ohms, ou bien remplacer deux trois pièces dans l'ampli pour qu'il accepte le 4 ohms ?

Cdlt.
home31
 
Messages: 497
Inscription Forum: 11 Juin 2011 13:07
  • offline

Message » 27 Juin 2013 11:26

Il y a des personnes qui ont essayées des enceintes celestion ditton 44 sur cet ampli et cela marchait (enceintes oscillant entre 4 et 8 ohms). Sur la notice ils ne parlent que de 8 ohms, ce qui veux dire que cet ampli n'aime pas les basses impédances. La capacité de cet ampli en courant est très faible : changer des pièces, équivaut a tout changer. Autant le vendre et acheter un modèle plus couillu.
Powerdoc
 
Messages: 7956
Inscription Forum: 30 Sep 2006 19:05
Localisation: Allier
  • offline

Message » 28 Juin 2013 9:54

Powerdoc a écrit:Il y a des personnes qui ont essayées des enceintes celestion ditton 44 sur cet ampli et cela marchait (enceintes oscillant entre 4 et 8 ohms). Sur la notice ils ne parlent que de 8 ohms, ce qui veux dire que cet ampli n'aime pas les basses impédances. La capacité de cet ampli en courant est très faible : changer des pièces, équivaut a tout changer. Autant le vendre et acheter un modèle plus couillu.


Ces personnes ont-ils mis quelque chose entre l'ampli et les enceintes, peut-on tromper l'ampli sur l'impédance en ajustant celle ci à chaque enceinte, comme par exemple y placer une résistance 4ohms en série ?
home31
 
Messages: 497
Inscription Forum: 11 Juin 2011 13:07
  • offline

Message » 28 Juin 2013 10:36

Normalement aucun problème pour brancher directement tes enceintes.
Et surtout pas rajouter une résistance en série.
Le fait de brancher des 4ohm va faire que l’ampli puisse sortir plus de puissance théorique.
Cette puissance sera limitée par l’alimentation qui n’est surement pas prévue pour.
La seule chose qui pourra y avoir, c’est un échauffement supplémentaire de l’ampli si tu l’utilise à haut niveau.
thierryvalk
 
Messages: 5618
Inscription Forum: 08 Mai 2012 9:39
Localisation: Belgique
  • offline

Message » 28 Juin 2013 10:55

J'ai un ancien Harman AVR230 que j'utilise encore pour des tests et réglages d'enceintes, il supporte des enceintes qui descendent à 2ohms sans aucun soucis !
L'avantage d'Harman c'est justement qu'ils ont toujours de grosses alimentations, bien supérieures à la plupart des intégrés concurrents.
Suffit de regarder la conso indiquée derrière l'appareil, 890w max de mémoire pour mon avr230 pour seulement 6x50w.

La configuration dans mon profil


Etude et réalisation de Cinémas Privés, Calibration A/V, conception enceintes et Config Kaz 9 pour PCHC.
Avatar de l’utilisateur
kazuya
Pro-Divers.
Pro-Divers.
 
Messages: 19525
Inscription Forum: 19 Oct 2004 16:37
Localisation: Région Parisienne
  • offline

Message » 28 Juin 2013 17:22

C'est pas seulement une question d'alimentation. Si elle n'est pas suffisante, le seul risque c'est d'avoir une mauvaise restitution en sortie.
Il faut surtout savoir quelle est la capacité en courant de l'étage de puissance de l'ampli. Car ici le risque c'est de le griller!

Si tu ne connais pas cette capacité, on peut la deviner en connaissant le type de transistors en sortie, et leur nombre. Ensuite, on se réfère à SOA du composant.

Il faut lire la notice ou ouvrir le capot et compter le nombre de transistors de puissance, et noter leur référence.
fiscal
Pro-Fabricant
Pro-Fabricant
 
Messages: 3051
Inscription Forum: 31 Aoû 2006 15:29
Localisation: VILLEURBANNE
  • offline

Message » 28 Juin 2013 17:30

C'est 35 ampères ou quelque chose comme ça. J'aurais dû le préciser en effet.

EDIT : bon là je parlais de mon AVR 230, pour l'AVR 132 en question, c'est 580w de conso max et 25 ampères.

La configuration dans mon profil


Etude et réalisation de Cinémas Privés, Calibration A/V, conception enceintes et Config Kaz 9 pour PCHC.
Avatar de l’utilisateur
kazuya
Pro-Divers.
Pro-Divers.
 
Messages: 19525
Inscription Forum: 19 Oct 2004 16:37
Localisation: Région Parisienne
  • offline

Message » 28 Juin 2013 17:44

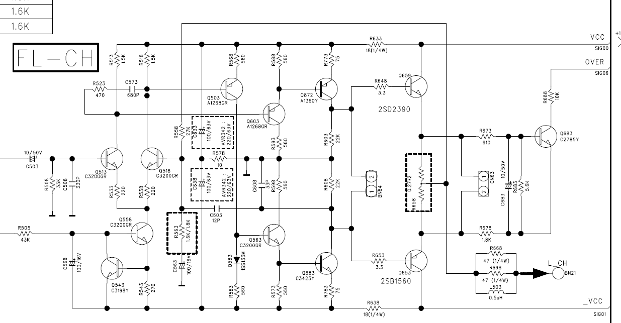
Le schéma d'un des amplis (ils font 30W, et 25A en "instantané" d'après les caractéristiques)

avr132.png


avr132car.png
avr132car.png (34.24 Kio) Vu 1889 fois
Philby
 
Messages: 9819
Inscription Forum: 12 Mar 2001 2:00
Localisation: 33
  • offline

Message » 28 Juin 2013 17:51

Les transistors de puissance :
Darlington Sanken, 10A, 150V ya de quoi faire!

avr132trans.png


La soa est large!

avr132soa.png
avr132soa.png (15.43 Kio) Vu 1887 fois


A mon avis, le 4 ohms ne doit pas être un problème...
Philby
 
Messages: 9819
Inscription Forum: 12 Mar 2001 2:00
Localisation: 33
  • offline

Message » 28 Juin 2013 19:12

Bien vu philby, comme d'hab!
Donc, admettons une puissance Max de 50 w par voie sous 8 r, soit U load de 20v. Disons que la tension d'alim est de 25 V pour tenir compte de la tension de déchet , pour être large. La puissance Max que doit dissiper le transistor de puissance est lorsque la tension à ses bornes est égale a 1/2 de V, donc 12,5v, qui est donc la même aux borne de la charge. Le courant débite est donc de 3,1 A Rms soit 4,4 A crête. On est loin des limites de la SOA, qui avoisine les 7A.
Et je ne tiens pas compte que chaque transistor ne voit qu'une demi alternance.

j'ai juste philby?

Édit: je connais bien ces transistors pour les avoir mis en œuvre dans un ampli à base du lm4702. J'en avais grille une paire alors quelles débitais dans une enceinte 3 ? Sous une tension de 55 v. Faites ce calcul et vous verrez pourquoi elles ont grillées! J'ai résolu le problème en descendant la tension d'alim a 35 V, et depuis ça roule!
fiscal
Pro-Fabricant
Pro-Fabricant
 
Messages: 3051
Inscription Forum: 31 Aoû 2006 15:29
Localisation: VILLEURBANNE
  • offline

Message » 06 Juil 2013 15:52

Philby a écrit:Le schéma d'un des amplis (ils font 30W, et 25A en "instantané" d'après les caractéristiques)

avr132.png




Salut Philby,
C'est très intéressant ta doc là, et j'ai cherché pour le mien mais impossible de trouver la partie amplification... même dans le service manuel ce n'est pas détaillé :
Harman DPR 2005 Service Manual

Est-ce que tu aurais l'info quelque part ?
Merci ! :D

La configuration dans mon profil


Etude et réalisation de Cinémas Privés, Calibration A/V, conception enceintes et Config Kaz 9 pour PCHC.
Avatar de l’utilisateur
kazuya
Pro-Divers.
Pro-Divers.
 
Messages: 19525
Inscription Forum: 19 Oct 2004 16:37
Localisation: Région Parisienne
  • offline


Retourner vers Kits & Tweaks et WIY

 
  • Articles en relation
    Dernier message