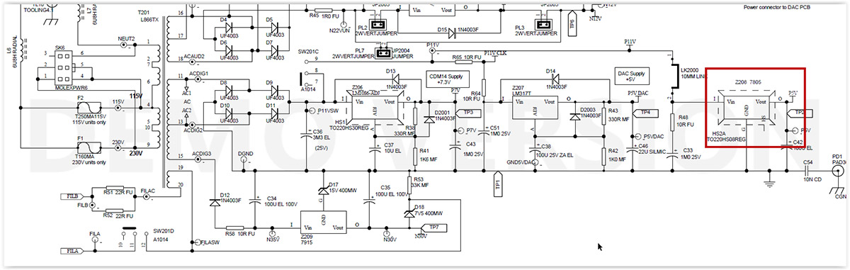
Bon c'est pas vraiment une panne, mais visiblement les concepteurs chez Arcam, la chauffe c'est le cadet de leurs soucis. Faut dire que le boitier est parfaitement hermétique....ça aide ! En gros j'ai un 7805 avec radiateur qui se transforme un peu en "grille de saisie". L"électronique date des années 2000 avec lm317 toussa, y aurait sans doute matière à upgrader sérieusement mais bon..

Je cherche quelqu'un qui puisse me router un montage avec un lt7808 en amont du Lt7805 avec deux petits radiateurs le tout compatible pin à pin (to220) avec l'existant. Je ne sais pas s'il faut intercaler un condo entre les deux regulateurs..
Bref j'y connais rien, je sais juste que faire chuter de 11v à 5v le 7805 d'orine, c'est chaud bouillant.
J'avais pensé à des solutions plus chiadées, avec ça 2 lt3045 en // :
https://www.ebay.fr/itm/LT3045-dual-par ... SwmbReEzW4
J'ai peur que le résultat soit idem au 7805 d'origine... donc l'idéal serait que je fasse réaliser un pcb avec 2 lt3045 en // et un lt7808 en amont, toujours compatible pin à pin.
Voila, si un électronicien velu et capable de router la chose veut bien se manifester, ma reconnaissance sera, houla...pouf


