Je vous présente ma dernière-née, la "battler", que j'ai développée à partir des hps d'EASYS (sauf le tweeter), en changeant complètement la caisse, de très fine à très large. Pourquoi "battler", eh ben tout simplement parce qu'elle a vocation à se mesurer à toutes les enceintes que j'ai ou aurai at home, celles du commerce comme les diy. C'est une full-range, qui se passe de sub; elle emporte donc un woofer SEAS U18RNXP (BR 42L accord à 33.5Hz), un mid-woofer DAYTON RS125-8 (clos, 2.5L) et un tweeter SEAS 27TTFNC/GW (dôme métal, archivé). Efficacité: 85/86dB 2.83V 1M, l'impédance ne descend pas sous les 7ohms, avec une combinaison magnitude/phase facile à driver.
Ses particularités: baffle large (vue de face, esthétique de panneau-plan), woofer au ras du sol. Le filtrage de la partie woofer n'est pas facile à appréhender car:
1) si mesurée surélevée pour rejeter au plus loin les 1ères réflexions, la réponse du woofer ne reflète pas le spl réel une fois placée au sol
2) si mesurée au sol, les 1ères réflexions sont trop présentes, obligeant à fenêtrer trop court pour que la mesure soit représentative de la réalité
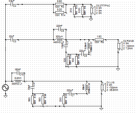
Filtrage à 500 et 3kHz, 2ème ordre+RLC sur woofer, passe-haut 1er ordre et passe-bas 2ème ordre sur le mid, 1er ordre sur le tweeter; un RLC sur le woofer pour réduire un chouia la surtension à 85Hz due à la self-série et sur le mid pour aplanir la surtension à 105Hz due au faible volume de la charge close.
La grande particularité technique de cette enceinte est due à la combinaison d'un baffle large et du woofer au ras du sol, qui se traduit par une valeur très élevée de la self-série du woofer (8.2mH) et d'une valeur de condo-série très faible sur le mid (22µF) pour une Fx à 500Hz, donnant une fonction de transfert très inhabituelle car présentant un creux d'une dizaine de dB à cette fréquence.
Toutes les personnes (moi et un pote)




