Modérateurs: Modération Forum Installations, Le CA de l’Association HCFR, Modération Forum DIY • Utilisateurs parcourant ce forum: Aucun utilisateur enregistré et 15 invités

AMPLI 300W RMS Audiophile pour caisson Peerless XLS

Message » 19 Déc 2006 14:15

Georges, oui on a cette affaire sur le feu, mais
1) j'ai pas eu le temps
2) j'ai pas eu de quoi investir là dedans (vive les impôts)

Je te tiens au jus là dessus :wink:
beb
 
Messages: 10399
Inscription Forum: 02 Mar 2002 2:00
Localisation: retour à l'aube de la ville d'Hélène
  • offline

Message » 19 Déc 2006 14:21

Ok, pas de soucis. De toute façon, je ne suis pas pressé et j'ai toujours plein de trucs sur le feu... Je suis loin de m'ennuyer ;)

A bientot
Georges
Georges G
 
Messages: 10740
Inscription Forum: 06 Fév 2002 2:00
Localisation: Pamparigouste :o) (34)
  • offline

Message » 19 Déc 2006 21:49

rrooohh....que ce topic me rappelle de bons vieux souvenirs.... tout mon ampli végète dans ma salle hc, par terre.... un vulgaire sub de chez Conrad a pris sa place....
c'est pas la meme peche, mais ça grésille pas, et ça marche tout seul !
cameo
 
Messages: 1752
Inscription Forum: 12 Sep 2001 2:00
Localisation: Flandre maritime (59)
  • offline

Message » 19 Jan 2007 16:42

Bonjour

Apres avoir lu presque tout le topic et vu que le projet était pratiquement abandoné j'aurais quelque question sur bassm, au final quel type est le passe haut et bas(linkwitz /sallen key etc...) et quel sont leur difference?, car je suis en train de me faire un caisson à base de peerlees xls10.

Merci.
Tabris
 
Messages: 216
Inscription Forum: 26 Déc 2004 22:42
Localisation: Trilport 77
  • offline

Message » 22 Jan 2007 0:29

Plus personne du tout sur ce projet,ou qu'il l'on réalisé?
Tabris
 
Messages: 216
Inscription Forum: 26 Déc 2004 22:42
Localisation: Trilport 77
  • offline

Message » 22 Jan 2007 1:19

Salut Tabris,

Est-ce toi du Allinbox?

Sinon oui, ce projet est un des plus gros Flop de HCFR. Conception bâclée, etc... Bref pas joyeux. Pars plutôt sur un ampli UCD : il sera :

- moins cher
- plus puissant (UCD400)
- plus neutre
- faisable
- muet comme une carps au niveau ronflette ;)

Le Thorax est à oublier ;)

@+
ibanana
 
Messages: 615
Inscription Forum: 11 Nov 2004 17:30
Localisation: PACA
  • offline

Message » 22 Jan 2007 2:12

Oui c'est moi de allinbox :mdr:

pour l'ampli je suis d'accord,c'est sur bassm,filtrage actif,je me pose la question quel type de passe haut et bas(linkwitz,sallen key etc...) serais le mieu pour un peerless
Tabris
 
Messages: 216
Inscription Forum: 26 Déc 2004 22:42
Localisation: Trilport 77
  • offline

Message » 22 Jan 2007 8:56

Par expérience

Si tu as 2 passifs, un passe haut centré sur 25Hz ou 30Hz, avec pente de 24db pour éviter te tuer les haut parleurs... Le room gain te rendra une courbe plate

Pour le passe bas, à utiliser celui de l'ampli HC

2 ou 3 passe bandes réglables en gain jusqu'à -10db, et avec gain positif environ +3db minimum, pour contrer les résonnances de pièce...

Faudra que je regarde, mai la largeur du pic est faible (pour les pentes)

PS : j'ai un behringer, donc j'ai expérimenté :wink:
beb
 
Messages: 10399
Inscription Forum: 02 Mar 2002 2:00
Localisation: retour à l'aube de la ville d'Hélène
  • offline

Message » 24 Jan 2007 1:13

Ok merci,c'est à peu pret à ce que j'avais pensé.
Sinon il y a juste 1 passif et la caisse fait 27L environ,par contre je me posais la question au niveau du type des filtre,entre un linkwitz,sallen key etc... leur difference(avantage/inconvenient)
Tabris
 
Messages: 216
Inscription Forum: 26 Déc 2004 22:42
Localisation: Trilport 77
  • offline

Message » 30 Juil 2007 14:02

Salut les anciens du projet (s'il en reste ;) )

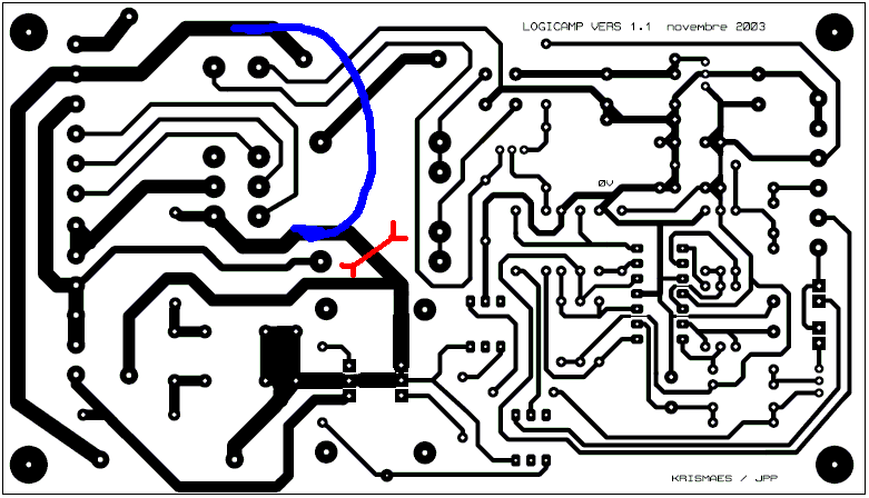
Je déterre ce bon vieux topic, au cas où il y aurait encore des utilisateurs de Logicamp (le softstart du projet). A l'occasion d'un déménagement de mon HC dans une autre pièce, j'ai refait une nouvelle boîte pour mon ampli. Et au passage, je me suis penché sur LogicAmp et le fameux problème de transfo qui ronfle à cause du triac. Et j'ai trouvé la solution ! :D Donc, s'il y a (encore) des utilisateurs de LogicAmp, il est très facile de remédier à la ronflette du transfo.

Pour cela, il suffit de couper une piste, et de souder un strap. Rien de plus simple. En observant le schéma, on voit que le relais shunte la résistance, mais l'alimentation du transfo passe toujours par le triac. Il suffit de couper la piste alimentant le relais via le triac (entre la patte du relais et le Y de la piste partant du triac), et de souder un strap pour relier la piste coupée à l'alimentation (cosse N°2 du connecteur). Comme ça, quand le relais est actif, l'alimentation devient directe. C'était finalement tout bête ;)

A bientot
Georges
Georges G
 
Messages: 10740
Inscription Forum: 06 Fév 2002 2:00
Localisation: Pamparigouste :o) (34)
  • offline

Message » 30 Juil 2007 16:16

Salut Georges!

Excellente nouvelle. je vais tester cela de ce pas.
Une photo?
De mon coté APX+BassM tournent depuis un an.

@+
Jérôme
Le Djé2
 
Messages: 47
Inscription Forum: 23 Déc 2005 20:06
Localisation: La Rochelle
  • offline

Message » 30 Juil 2007 16:19

Georges G a écrit:Salut les anciens du projet (s'il en reste ;) )


Ah oui...merci de me rappeler que j'ai tout le matériel qui m'attend chez Kris depuis le début de ce projet...il va falloir quand même que je me rappelle à son bon souvenir vu que j'ai aussi deux CD qui sont restés chez lui...


A +.
Gérard.

PS : Et le 15K200 Beyma est toujours dans son carton... :oops:
Alpes94
 
Messages: 3797
Inscription Forum: 16 Avr 2002 1:08
Localisation: Val de Marne (94)
  • offline

Message » 30 Juil 2007 16:43

Salut Jérôme
Le Djé2 a écrit:Excellente nouvelle. je vais tester cela de ce pas.
Une photo?

Non, pas de photo. Par contre, voici un schéma modifié (j'ai repris l'image du CI dans le pdf, la piste à couper est matérialisée par le trait rouge, et le strap à ajouter par le trait bleu).
De mon coté APX+BassM tournent depuis un an.

Ca ne m'étonne pas, il restait le problème de ronflement du transfo lié à logicamp (désormais réglé). Seule la carte MegaF pêche. Mais depuis longtemps, APX et BassM sont au point ;)

A bientot
Georges
Fichiers joints
Logicamp_modif.gif
Logicamp modifiée
Logicamp_modif.gif (28.93 Kio) Vu 2538 fois
Georges G
 
Messages: 10740
Inscription Forum: 06 Fév 2002 2:00
Localisation: Pamparigouste :o) (34)
  • offline

Message » 30 Juil 2007 20:59

Georges G a écrit:Salut les anciens du projet (s'il en reste ;) )

Je déterre ce bon vieux topic, au cas où il y aurait encore des utilisateurs de Logicamp (le softstart du projet). A l'occasion d'un déménagement de mon HC dans une autre pièce, j'ai refait une nouvelle boîte pour mon ampli. Et au passage, je me suis penché sur LogicAmp et le fameux problème de transfo qui ronfle à cause du triac. Et j'ai trouvé la solution ! :D Donc, s'il y a (encore) des utilisateurs de LogicAmp, il est très facile de remédier à la ronflette du transfo.

Pour cela, il suffit de couper une piste, et de souder un strap. Rien de plus simple. En observant le schéma, on voit que le relais shunte la résistance, mais l'alimentation du transfo passe toujours par le triac. Il suffit de couper la piste alimentant le relais via le triac (entre la patte du relais et le Y de la piste partant du triac), et de souder un strap pour relier la piste coupée à l'alimentation (cosse N°2 du connecteur). Comme ça, quand le relais est actif, l'alimentation devient directe. C'était finalement tout bête ;)

A bientot
Georges


Cool, merci georges..

Va falloir que je démonte l'ucd et fasse u sort à cette carte logicamp...
beb
 
Messages: 10399
Inscription Forum: 02 Mar 2002 2:00
Localisation: retour à l'aube de la ville d'Hélène
  • offline

Message » 23 Aoû 2007 11:13

NB : mon softstart perso est en cours de reconception suite à la réalisation d'un UGS...
beb
 
Messages: 10399
Inscription Forum: 02 Mar 2002 2:00
Localisation: retour à l'aube de la ville d'Hélène
  • offline


Retourner vers Amplis et Préamplis

 
  • Articles en relation
    Dernier message