Elle remplacera mes satellites Bose. tu penses pouvoir faire mieux que ça ?:
Mesure un mètre Bose satellite:
|
|
55 messages • Accèder à une page • 1, 2, 3, 4
|
Modérateurs: Modération Forum Installations, Le CA de l’Association HCFR, Modération Forum DIY • Utilisateurs parcourant ce forum: Driggs, Rantanplan06 et 12 invités
La configuration dans mon profil

tracerbox a écrit:Elle remplacera mes satellites Bose. tu penses pouvoir faire mieux que ça ?:![]()
La configuration dans mon profil

tracerbox a écrit:Elle est belle cette enceinte ! reste plus qu'a la filtrer !
Elle remplacera mes satellites Bose. tu penses pouvoir faire mieux que ça ?:![]()
Mesure un mètre Bose satellite:
ah non ?Un de tes HPs est HSah non
La configuration dans mon profil

La configuration dans mon profil

tracerbox a écrit:Alors elle en est ou cette mini enceinte ?
La configuration dans mon profil

La configuration dans mon profil

Agnostic1er a écrit:aGnome devant Illumine et Battler:
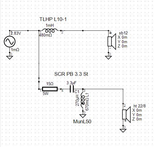
Plus qu'à mesurer et concevoir le filtre; à l'écoute du SB12 seul, en full-band, pas d'agressivité particulière, seulement le déséquilibre tonal dû au manque de BSC et d'aigu; j'espère que ça présage la possibilité d'un filtrage simplifié.
PS: pas la peine de critiquer la finition, je sais déjà tout à ce propos et j'assume pleinement.
! 6 planches collée a l'arrache et roule pas poule, c'est pas une enceinte ça !tracerbox a écrit:Un 12 dB ne serait pas nécessaire pour le boomer ?
La configuration dans mon profil

ASP68 a écrit:
C'est quoi ce boulot![]()
![]()
! 6 planches collée a l'arrache et roule pas poule, c'est pas une enceinte ça ! sisi impératrice
Par contre, très malin d'utiliser les jonctions des planche en prolongeant les "traits", ça donne du style et on se fait pas ch*** à avoir tout nickel ! oui, c'est l'idée... mais, conforme à moi-même, c'est moche quand même en vrai![]()
Sinon, vraiment sympa ces petites enceintes ! yep, des petites modernes à pas cher...
La configuration dans mon profil

Agnostic1er a écrit:oui, c'est l'idée... mais, conforme à moi-même, c'est moche quand même en vrai![]()
Rascalito a écrit:J'aime beaucoup, surtout le woofer!.oui, ce woofer est top en rapport Q/P.
Pourquoi as tu pris des passifs Vifa et pas des Dayton qui eux sont réglables en masse et paramétrables... Question de prix? oui, le prix d'une part et la masse est aussi réglable sur les Peerless; mais sur ce type de très petites enceintes, augmenter la masse est contre productif because on perd trop dans le haut-grave et faire descendre dans le sous-grave n'est de toute façon pas assez efficient.
La configuration dans mon profil

dimensions LS3/5a, soit H25.7cm x L14.6cm x P18.4cm;
La configuration dans mon profil

|
55 messages
• Page 2 sur 4 • 1, 2, 3, 4
|