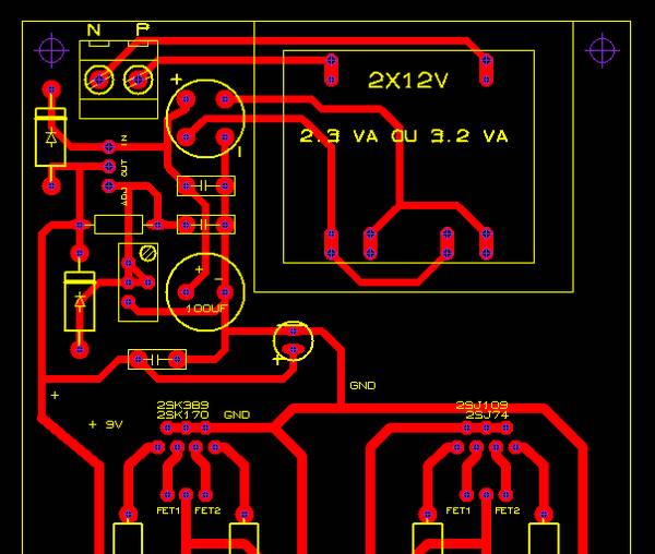
breizheau a écrit:La partie alim réglable.
Je ne sais pas mais il y a un truc qui me "gratte"...Dites moi quoi.
Bin ça à l'air correct, sauf que je ne vois pas les 2 diodes type 1N400x généralement utilisées...
Peut-être inutiles ou pas
Sur mon alim LM317, C1 du Vout est un électrolytique de 1000uF + le même en amont de Vin.
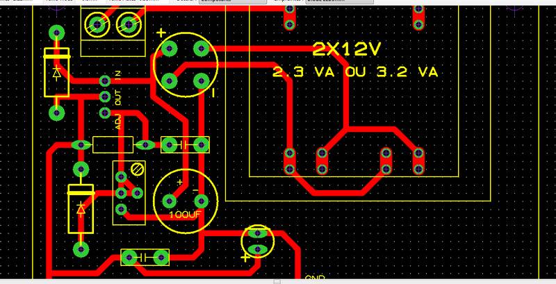
Bien vu le coup des ajustables en Y et W





