|
|
Modérateurs: Modération Forum Installations, Le CA de l’Association HCFR, Modération Forum DIY • Utilisateurs parcourant ce forum: Aucun utilisateur enregistré et 43 invités
Discussions générales sur le DIY Audio : choix des HP, comparaisons des principes : clos vs BR, etc
Platine test Jfet
Ca a l'air impec! (tout ce travail pour mesurer des jfets caducs...
)
- Philby
- Messages: 9819
- Inscription Forum: 12 Mar 2001 2:00
- Localisation: 33
Fallait pas demander 
Une petite R en série pour atténuer/régler le "flash" de la Led.
Tu as des diodes de compet, c'est tout petit les 1N400x
De fait, avec la place que tu vas gagner, tu peux même ajouter un condo sur ton Vout
Une petite R en série pour atténuer/régler le "flash" de la Led.
Tu as des diodes de compet, c'est tout petit les 1N400x
De fait, avec la place que tu vas gagner, tu peux même ajouter un condo sur ton Vout

- Korben69
- Messages: 796
- Inscription Forum: 05 Mar 2006 17:04
- Localisation: LYON
Pour une bonne régulation et un fonctionnement optimum du 317, il ne faut pas trop mettre de capa en sortie, sinon, il a du mal à réguler. 100nF, c'est tout bon.
- Philby
- Messages: 9819
- Inscription Forum: 12 Mar 2001 2:00
- Localisation: 33
Philby a écrit:Ca a l'air impec! (tout ce travail pour mesurer des jfets caducs...![]()
)
Le vrai boulot c'est de mesurer le JFet... à température constante !!!
Quel aqueduc ?
- Korben69
- Messages: 796
- Inscription Forum: 05 Mar 2006 17:04
- Localisation: LYON
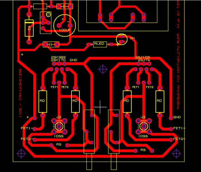
Voici ma dernière mouture.
Concernant le prix de cette alim, c'est tout en stock depuis un moment, aucun investissement ne sera fait.
C'est bon alors ?
Concernant le prix de cette alim, c'est tout en stock depuis un moment, aucun investissement ne sera fait.
C'est bon alors ?
- Fichiers joints
-
- platine alim.jpg (47.58 Kio) Vu 1229 fois
- breizheau
- Messages: 15470
- Inscription Forum: 23 Oct 2005 12:30
- Localisation: Roanne (42)
Plus de fuse alors?
Sinon, oui, ça a l'air bon
C'est la LED qu va consommer le plus là dessus!
Sinon, oui, ça a l'air bon
C'est la LED qu va consommer le plus là dessus!
- Philby
- Messages: 9819
- Inscription Forum: 12 Mar 2001 2:00
- Localisation: 33
Les 2 GND ne sont pas reliés?
- Eric.D
- Messages: 1870
- Inscription Forum: 05 Juil 2006 12:45
- Localisation: dans le 06
Ben vu Eric....
J'ai corrigé le truc.
Un fuse est-il nécessaire ?
C'est gros !
La valeur au primaire doit -etre faible n'est-ce pas ?
Sinon pour alimenter la partie purement test, nj'ai pensé à une alim "murale" que l'on peut acheter partout. J'ai la prise femelle, ça aurait été plus simple.
Un fuse est-il nécessaire ?
La valeur au primaire doit -etre faible n'est-ce pas ? Sinon pour alimenter la partie purement test, nj'ai pensé à une alim "murale" que l'on peut acheter partout. J'ai la prise femelle, ça aurait été plus simple.

- breizheau
- Messages: 15470
- Inscription Forum: 23 Oct 2005 12:30
- Localisation: Roanne (42)
C'est ce que je suggérais ici auparavant: http://www.homecinema-fr.com/forum/viewtopic.php?p=175459721#p175459721 

- Eric.D
- Messages: 1870
- Inscription Forum: 05 Juil 2006 12:45
- Localisation: dans le 06
Je ne pas bien lu alors....
Des alims de ce type, j'en ai un plein carton.
Faudra en trouver une de 9 ou 12V.
Les embases jacks femelles, je dois avoir ça dans mon stock OKAZOU.
Des alims de ce type, j'en ai un plein carton.
Faudra en trouver une de 9 ou 12V. - breizheau
- Messages: 15470
- Inscription Forum: 23 Oct 2005 12:30
- Localisation: Roanne (42)
Le seul problème c'est que des formats de connecteurs il y en a un certain nombre (ex: dans les PCs portables, celle d'un DELL et d'un Asus n'auront pas le même diamètre pin interne/ externe donc l'idéal serait de trouver une famille de connecteur dont l'empreinte PCBs restent la même comme ça chacun sera à même d'utiliser l'alim qu'il a en stock.
Un choix de connecteurs d'alim DC
Remarque: j'aurais tendance à conserver le LDO sur ton PCB quitte à le bypasser avec un strap si on n'en a pas besoin.
Un choix de connecteurs d'alim DC
Remarque: j'aurais tendance à conserver le LDO sur ton PCB quitte à le bypasser avec un strap si on n'en a pas besoin.
- Eric.D
- Messages: 1870
- Inscription Forum: 05 Juil 2006 12:45
- Localisation: dans le 06
Le quoi ? Le LDO ?
Le LM317 ?
Ca va rester comme ça, je vais imprimer ça sur une feuille, tester l'emplacement des composants en réel et puis voilà.
Quelle valeur de fuse en primaire ?
Ca va rester comme ça, je vais imprimer ça sur une feuille, tester l'emplacement des composants en réel et puis voilà.
Quelle valeur de fuse en primaire ?
- breizheau
- Messages: 15470
- Inscription Forum: 23 Oct 2005 12:30
- Localisation: Roanne (42)
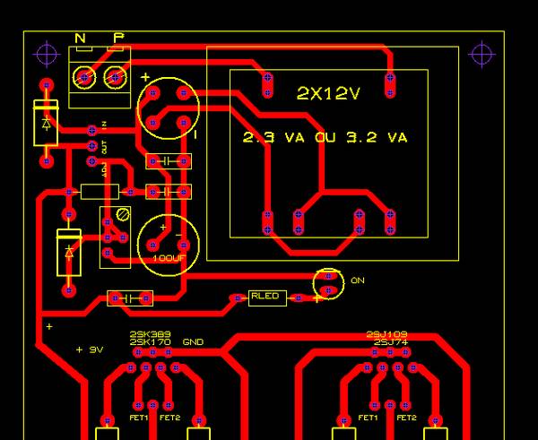
Pour info, j'ai modifié un chouia le PCB côté mesure afin d'adapter ce que j'ai en potar, des 200R comme conseillé mais dans une autre version, vis de réglage en bout.
Faut pas gâââââââcher, faut juste adapter.
Ca passe à la gravue aujourd'hui si vous ne voyez pas d'inconvénient ou d'erreur.
Faut pas gâââââââcher, faut juste adapter.

Ca passe à la gravue aujourd'hui si vous ne voyez pas d'inconvénient ou d'erreur.
- Fichiers joints
-
- platine Breizh.jpg (68.16 Kio) Vu 1197 fois
- breizheau
- Messages: 15470
- Inscription Forum: 23 Oct 2005 12:30
- Localisation: Roanne (42)
Un peu tard comme suggestion, mais en mettant un double inverseur pour commuter FET1 / FET 2, il aurait été possible de n'avoir qu'un seul point de mesure (et éventuellement 1 résistance RD).
Attention question sécurité, tu es hors norme avec du 220V qui se balade sur un circuit ouvert.
Attention question sécurité, tu es hors norme avec du 220V qui se balade sur un circuit ouvert.
- Eric.D
- Messages: 1870
- Inscription Forum: 05 Juil 2006 12:45
- Localisation: dans le 06
Oui, j'ai pensé à mettre à double inverseur pour n'avoir qu'un point de mesure mais bon, ça va rester comme ça.
C'est du DIY "personnel"...
Que faut-il faire pour que ce soit "aux normes" ?
Quand on fabrique des amplis, il y a aussi du 220V qui se promène n'est-ce pas ?
Attention question sécurité, tu es hors norme avec du 220V qui se balade sur un circuit ouvert
C'est du DIY "personnel"...
Quand on fabrique des amplis, il y a aussi du 220V qui se promène n'est-ce pas ?
- breizheau
- Messages: 15470
- Inscription Forum: 23 Oct 2005 12:30
- Localisation: Roanne (42)
|
Retourner vers Discussions Générales
|


