Mmmmm, j'attends avec impatience le tuto...
Tu sais nous tenir en haleine!
Philippe
|
|
Modérateurs: Modération Forum Installations, Le CA de l’Association HCFR, Modération Forum DIY • Utilisateurs parcourant ce forum: Aucun utilisateur enregistré et 83 invités
Discussions générales sur le DIY Audio : choix des HP, comparaisons des principes : clos vs BR, etc
Zippy - Enceinte intégralement asservie
- Philby
- Messages: 9819
- Inscription Forum: 12 Mar 2001 2:00
- Localisation: 33
Bonjour Philby,
Ben pas vraiment. Mais pour penser à tout et à tous, il faut énormément de temps.
Fort heureusement, il y a des gens comme toi qui ont des idées autres mais complémentaires, et l'oeil pour détecter la moindre anomalie.
Ça aide, tranquillise énormément et en final fait gagner du temps.
Cordialement
Tu sais nous tenir en haleine!
Ben pas vraiment. Mais pour penser à tout et à tous, il faut énormément de temps.
Fort heureusement, il y a des gens comme toi qui ont des idées autres mais complémentaires, et l'oeil pour détecter la moindre anomalie.
Ça aide, tranquillise énormément et en final fait gagner du temps.
Cordialement
- J-C.B
- Messages: 6876
- Inscription Forum: 19 Juil 2009 12:18
- Localisation: Haute Normandie
On ne peut pas tout voir malheureusement, c'est pour ça qu'une pré série aurait peut être été interressante à faire. Je ne sais pas si l'entreprise qui fait les CI est capable de rentrer dans ce processus :
une dizaine de circuits tirés, pour valider le typon.
Sinon, c'est 150 ci qui vont être à modifier par chacun si il y a une (des) erreur (s).
C'est aussi une question de couts.
Je vais essayer de vérifier la carte, deux paires d'yeux valent mieux qu'une...
J'ai reconstitué le circuit sous cette forme pour cela :
une dizaine de circuits tirés, pour valider le typon.
Sinon, c'est 150 ci qui vont être à modifier par chacun si il y a une (des) erreur (s).
C'est aussi une question de couts.
Je vais essayer de vérifier la carte, deux paires d'yeux valent mieux qu'une...
J'ai reconstitué le circuit sous cette forme pour cela :
- Philby
- Messages: 9819
- Inscription Forum: 12 Mar 2001 2:00
- Localisation: 33
Je serais assez pour la preserie ... quitte a reculer un peu le moment ou on recoit les CI finaux et augmenter un peu le prix ... ca doit pas etre enorme tout de meme.
- akira9a
- Messages: 1556
- Inscription Forum: 14 Nov 2008 16:20
- Localisation: Paris
En ventilant le prix du/des protos sur le prix uniqire final, ça devrai pas chercher bien loin. Par contre ne pas changer de fournisseur entre proto et série finale 
- Tazz28
- Messages: 2802
- Inscription Forum: 03 Nov 2008 23:47
- Localisation: Dreux
Ou chacun vérifie une partie du ci, ca irait plus vite.
- Philby
- Messages: 9819
- Inscription Forum: 12 Mar 2001 2:00
- Localisation: 33
pour la partie alimentation outre les +15/-15 pour les aop et les rails +/- pour les hexfets que faut il prévoir comme alimentation ?
- fostexman
- Messages: 975
- Inscription Forum: 07 Fév 2008 18:30
- Localisation: 26 drome
Bonjour,
Le soft utilisé Protéus (ISis et Arès) produisent un chevelu pour le routage manuel. A la moindre erreur, il la communique.
J'aurais pu utiliser le routeur automatique, malheureusement ce dernier ne tient pas compte des règles de l'audio.
La seule chose qu'il ne verifie pas est l'implantation de plans de masse ou de tensions diverses etc....
Philby a détecté l'une de ces anomalies concernant l'un de ces plans hier soir, m'en a fait part et un quart d'heure après tout était en ordre.
J'en ai du reste profité pour revérifier le schéma ( le modèle pris par ARES) et les typons.
A mon gout seul les empattements de composants, que j'ai choisi courants peut être à ajuster par chacun. Pour le reste en câblant progressivement, je ne vois pas ce qui pourrait arriver de néfaste.
Les éléments du schéma, les seuls implantés , sont tous confirmés. Pour avoir procédé de nombreuses fois de cette manière sans problème autre que d'ajuster des valeurs de R ou de C, je ne sens vraiment pas l'utilité d'un proto. D'autant que j'en ai plein un carton, qui sont implantés sur cette réalisation.
Cordialement
Le soft utilisé Protéus (ISis et Arès) produisent un chevelu pour le routage manuel. A la moindre erreur, il la communique.
J'aurais pu utiliser le routeur automatique, malheureusement ce dernier ne tient pas compte des règles de l'audio.
La seule chose qu'il ne verifie pas est l'implantation de plans de masse ou de tensions diverses etc....
Philby a détecté l'une de ces anomalies concernant l'un de ces plans hier soir, m'en a fait part et un quart d'heure après tout était en ordre.
J'en ai du reste profité pour revérifier le schéma ( le modèle pris par ARES) et les typons.
A mon gout seul les empattements de composants, que j'ai choisi courants peut être à ajuster par chacun. Pour le reste en câblant progressivement, je ne vois pas ce qui pourrait arriver de néfaste.
Les éléments du schéma, les seuls implantés , sont tous confirmés. Pour avoir procédé de nombreuses fois de cette manière sans problème autre que d'ajuster des valeurs de R ou de C, je ne sens vraiment pas l'utilité d'un proto. D'autant que j'en ai plein un carton, qui sont implantés sur cette réalisation.
Cordialement
- J-C.B
- Messages: 6876
- Inscription Forum: 19 Juil 2009 12:18
- Localisation: Haute Normandie
Bon, ben, alors....Feu! 
- Philby
- Messages: 9819
- Inscription Forum: 12 Mar 2001 2:00
- Localisation: 33
Bah ! lancer un proto va augmenter le travail, le prix, le délai ... et de toute façon, on ne risque pas grand chose !
(vraiment au pire : 1 ou 2 fil sur le CI ou un coup de cuter)
Dernière édition par LCD 31 le 10 Déc 2009 17:04, édité 1 fois.
- LCD 31
- Messages: 6130
- Inscription Forum: 16 Sep 2006 9:48
- Localisation: Banlieue Ouest Toulousaine
Fostex Man,
L'alimentation du relais ( +21v) sur le schéma est récupéré avant les stabilisateurs de l'alim +/- 15v. En toute logique le secondaire du transfo( 220 -> 2x15) délivre sensiblement cette tension. Si pour des raison qui vous appartient cette tension U est différente, il suffit de changer la valeur de la résistance série au relais. sa valeur peut être déterminée par la formule Radd= 390 . ((U/12) -1).
En ce qui concerne la tension d'alimentation , elle dépend directement de la puissance P à délivrer. Elle peut être déterminée par la formule U=Racine(2.P.R) + 3 à 4 volts
Sa valeur mini est de +/- 22v (certaines docs donnent +/- 20v) et la valeur à ne pas dépasser +/- 100v.
La puissance max est délivrée en extrémité basse du spectre reproduit par le boomer. Il ne faut donc pas se priver sur la valeur des capas de filrage dans ce registre. Pour les autres, il faudra faire un bilan graphique en fonction de la fréquence de coupure basse désirée. A l'exception du tweeter qui peut être gourmand en extrémité haute du spectre.
Pour une extension à des puissances supérieure à 200w/8ohms je vais vous dessiner un CI d'extension susceptibe de doubler le nombre de fets de puissance. Monocouche il sera facile à réaliser par un amateur. Au dela de 400w il vaut mieux penser à bridger.
Cordialement
L'alimentation du relais ( +21v) sur le schéma est récupéré avant les stabilisateurs de l'alim +/- 15v. En toute logique le secondaire du transfo( 220 -> 2x15) délivre sensiblement cette tension. Si pour des raison qui vous appartient cette tension U est différente, il suffit de changer la valeur de la résistance série au relais. sa valeur peut être déterminée par la formule Radd= 390 . ((U/12) -1).
En ce qui concerne la tension d'alimentation , elle dépend directement de la puissance P à délivrer. Elle peut être déterminée par la formule U=Racine(2.P.R) + 3 à 4 volts
Sa valeur mini est de +/- 22v (certaines docs donnent +/- 20v) et la valeur à ne pas dépasser +/- 100v.
La puissance max est délivrée en extrémité basse du spectre reproduit par le boomer. Il ne faut donc pas se priver sur la valeur des capas de filrage dans ce registre. Pour les autres, il faudra faire un bilan graphique en fonction de la fréquence de coupure basse désirée. A l'exception du tweeter qui peut être gourmand en extrémité haute du spectre.
Pour une extension à des puissances supérieure à 200w/8ohms je vais vous dessiner un CI d'extension susceptibe de doubler le nombre de fets de puissance. Monocouche il sera facile à réaliser par un amateur. Au dela de 400w il vaut mieux penser à bridger.
Cordialement
Dernière édition par J-C.B le 10 Déc 2009 17:17, édité 1 fois.
- J-C.B
- Messages: 6876
- Inscription Forum: 19 Juil 2009 12:18
- Localisation: Haute Normandie
Yahooo ... un CI pour sub a gros WATT ... JCB, tu es trop fort !!
Du coup il faudrait des MOSFET appaires par 4 plutot que par paires, c'est ca ?
Du coup il faudrait des MOSFET appaires par 4 plutot que par paires, c'est ca ?
- akira9a
- Messages: 1556
- Inscription Forum: 14 Nov 2008 16:20
- Localisation: Paris
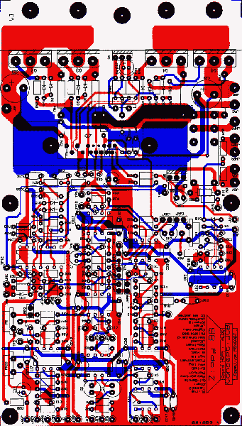
Dans le coin supérieur gauche du typon, au niveau de Q2, sur la face rouge, n'y a-t-il pas lieu de complétement remplir cette partie ou de couper de façon analogue au trait bleu de l'autre face.
Mais est-ce que l'on peut appeler ça une boucle ???
Je dits peut-etre une bétise...
Mais est-ce que l'on peut appeler ça une boucle ???
Je dits peut-etre une bétise...
- jfam
- Messages: 226
- Inscription Forum: 18 Fév 2005 7:24
- Localisation: Poitiers
jfam a écrit:Dans le coin supérieur gauche du typon, au niveau de Q2, sur la face rouge, n'y a-t-il pas lieu de complétement remplir cette partie ou de couper de façon analogue au trait bleu de l'autre face.
Mais est-ce que l'on peut appeler ça une boucle ???
Je dits peut-etre une bétise...
si tu remplis en rouge (coté composant )tu cours circuite la pastille de Q1 qui elle est connecté coté cuivre
ce n'est pas une boucle mais il elargis au maximum l'alim des hexfet ,
- fostexman
- Messages: 975
- Inscription Forum: 07 Fév 2008 18:30
- Localisation: 26 drome
Je comprends qu'il ne soit pas judicieux de court-circuiter ...
- jfam
- Messages: 226
- Inscription Forum: 18 Fév 2005 7:24
- Localisation: Poitiers
|
Retourner vers Discussions Générales
|


