Bonjour les tweakers fous
Flom, qui est en train de fignoler son préampli Cocheteux, voudrait que sa Cayin sorte un peu moins de jus, car le préampli sature à un peu plus de 2veff en entrée. La cayin sort 2.3veff pour 0dB full scale (c'est à dire tous bits dehors

) et c'est un peu trop.
Je vous propose donc une modif qui permet de baisser un peu ce niveau.
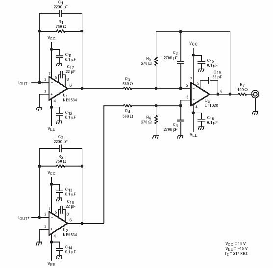
On va jouer au niveau des résistances de contre réaction de l'étage de conversion I/U :
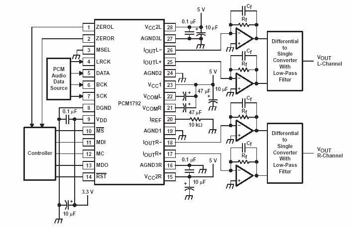
Le PCM 1792 est un Dac qui sort plus ou moins de courant en fonction des codes binaires qu'on lui entre. Ce courant sort en différentiel (balanced) sur les pattes IoutL+, IoutL- pour loe canal gauche, et IoutR+ et IoutR- pour le canal droit. Le courant qui sort est 7.8 ma crête à crête pour OdB full scale
Sur chacune des quatre sorties, un ampli op est attaqué directement sur son entrée -, avec une résistance notée Rf en contre réaction qui va déterminer la constante de conversion courant/tension. En sortie d'ampli op, on a une tension proportionnelle au binaire entré dans le Dac ET à la valeur de la résistance Rf.
La formule de conversion est : V = Iout x Rf
donc Vcàc : 7.8ma x Rf
Le schéma de principe :
Philippe