J'ai continué un peu car je trouve que les voix n'étaient pas mise en valeur.
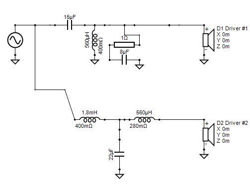
J'ai essayé bcp de chose, notamment du 3e ordre pour couper plus franchement. Le WO non filtré qui fait quasiment toute la bande ne me disait rien de bon. J'ai eut juste sur le principe mais je suis revenu sur un 2e ordre car j'ai du faire un peu n'importe quoi (voix caverneuses et étouffées).
Résultat : très belles voix, bien projetés mais aigu un peu agressif sur certains disques (M Manson notamment). Le SPL ne le fait pas forcément apparaitre.



Je tourne en rond pour aller plus loin. Je ne sais pas comment traiter les aspects Z, GD, phase, etc. Manque de compétences ...
Je préfère ne pas vous montrer le Z, vous auriez peur ...
Je finirai bien le filtre pour le mettre dans la boite, faire la finition du bois et les monter aux salon.
Powerdoc, tu penses bosser ces Jinbi ? Tu privilégies peut-être les Saphira ?