http://www.diyaudio.de/html/verdier_regulator.html
C'est un régulateur utilisé dans les Platines Verdier
http://www.jcverdier.com/ADSL/platineV.html
|
|
Modérateurs: Modération Forum Installations, Le CA de l’Association HCFR, Modération Forum DIY • Utilisateurs parcourant ce forum: Aucun utilisateur enregistré et 69 invités
Discussions générales sur le DIY Audio : choix des HP, comparaisons des principes : clos vs BR, etc
Alimentations ( DAC ) Faisons le point
- DIGORA
- Messages: 581
- Inscription Forum: 19 Aoû 2006 20:31
OK mais n'est pas un schéma intéressant pour remplacer un 78XX.
Utilise t-il ça pour driver un moteur ?...
Ça justifierai le fait que ce soit un alim à plusieurs quadrants car un moteur peut renvoyer de l'énergie sur l'alim (et un alim mono quadrant ne sait l'absorber)
Utilise t-il ça pour driver un moteur ?...
Ça justifierai le fait que ce soit un alim à plusieurs quadrants car un moteur peut renvoyer de l'énergie sur l'alim (et un alim mono quadrant ne sait l'absorber)
- LCD 31
- Messages: 6130
- Inscription Forum: 16 Sep 2006 9:48
- Localisation: Banlieue Ouest Toulousaine
Je croi que c'est pour le moteur oui ...
Gilmore utilise aussi un ampli :
http://headwize.com/images4/gilmore3_2.gif
http://headwize.com/projects/showfile.p ... e3_prj.htm
http://www.diamondstar.de/DynaloPSU544_design.html
ca tombe bien ... j'ai des OPA de puissance de chez TI
Ca fonctionnerait pour du 5V ?
Gilmore utilise aussi un ampli :
http://headwize.com/images4/gilmore3_2.gif
http://headwize.com/projects/showfile.p ... e3_prj.htm
http://www.diamondstar.de/DynaloPSU544_design.html
ca tombe bien ... j'ai des OPA de puissance de chez TI
Ca fonctionnerait pour du 5V ?
- DIGORA
- Messages: 581
- Inscription Forum: 19 Aoû 2006 20:31
- DIGORA
- Messages: 581
- Inscription Forum: 19 Aoû 2006 20:31
Houlla !! ça vaut cher ça !! tu les as piqué à ton travail !
Pour faire une alim, je trouve que c'est un peu riche, ça doit fonctionner c'est certain mais certains Audiophiles sont contre les régulations sur les alims et il y a des arguments qui tiennent la route.
Pour faire une alim, je trouve que c'est un peu riche, ça doit fonctionner c'est certain mais certains Audiophiles sont contre les régulations sur les alims et il y a des arguments qui tiennent la route.
- LCD 31
- Messages: 6130
- Inscription Forum: 16 Sep 2006 9:48
- Localisation: Banlieue Ouest Toulousaine
DIGORA a écrit:http://www.diamondstar.de/DynaloPSU544_design.html
Sur ce lien, je trouve que les condensateurs de 47nF sur les diodes de redressement sont trop gros, certes ils sont la pour amortir les pics de recouvrement mais l'énergie mise en jeu ne necessite pas une si gosse valeur.
En général, quand on choisi la diode avec faible capacité parasite (ajouter 47nF en //)
Je préfère le circuit RC, 330 nF / 50 ohm bien la aussi C soit trop gros
Enfin comme il y a ceintures et bretelles il y a encore un 47nF coté AC.
- LCD 31
- Messages: 6130
- Inscription Forum: 16 Sep 2006 9:48
- Localisation: Banlieue Ouest Toulousaine
Il reste toujour celle de l'ugs
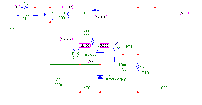
http://psykok.homelinux.org/diy/preamp_ ... %20UGS.GIF
mais d'apres certain elle n'est pas adapté à 5V en sortie, même avec des BC550, un LM336 2,5V et les valeur des R de changé
http://psykok.homelinux.org/diy/preamp_ ... %20UGS.GIF
mais d'apres certain elle n'est pas adapté à 5V en sortie, même avec des BC550, un LM336 2,5V et les valeur des R de changé
- DIGORA
- Messages: 581
- Inscription Forum: 19 Aoû 2006 20:31
Elle a l'air pas mal !
Je polariserais bien la ref avec un géné de courant constant pour éviter les variations de sa tension.
En effet, s'il s'agit d'une version 5V, la différence entre la tension à régulé (variable) et la tension de ref (stable) seront faible et ses variations relatives (en %) seront plus importantes. Ces variations de cette tension dans la résistance de 10K induiront des variations de courant de polarisations dans la ref. Si l'impédance de la ref, n'est pas nulle cela se traduira par de petites variations de tension de ref.
Dans le cas d'une alimentation 24V ce phénomène est un peu moins critique car pour un même pourcentage d'ondulation résiduelle les variations de courant de polarisation de la ref seront un peu plus faibles.
Bref, dans le cas d'une alim 5V de nombreuse tension de polarisation vont se retrouver assez bas et proche de la masse mais ça devrait peut-être passer ...
Avec un dropout de 5V min, il y aura un peu plus de 10V sur la source de l'IRF9610, ce qui ramènerait sa grille et la tension des collecteurs des transistors différentiels entre 5 et 6V. Ca devrait passer en abaissant qq impédance bien sur, changeant le rapport du pont diviseur et choisissant une ref à 2.5 V ...
Faudrait faire une simu ...
Par contre, je ne retiendrais pas ce montage pour faire un 7805 discret car dans le cas le cas d'un dropout de 3V (8V en entrée) ça ne passera pas ...
Sinon :
Les MUR220 ont une capacité parasites tres faible
mettre une 100nF en // ...
Je polariserais bien la ref avec un géné de courant constant pour éviter les variations de sa tension.
En effet, s'il s'agit d'une version 5V, la différence entre la tension à régulé (variable) et la tension de ref (stable) seront faible et ses variations relatives (en %) seront plus importantes. Ces variations de cette tension dans la résistance de 10K induiront des variations de courant de polarisations dans la ref. Si l'impédance de la ref, n'est pas nulle cela se traduira par de petites variations de tension de ref.
Dans le cas d'une alimentation 24V ce phénomène est un peu moins critique car pour un même pourcentage d'ondulation résiduelle les variations de courant de polarisation de la ref seront un peu plus faibles.
Bref, dans le cas d'une alim 5V de nombreuse tension de polarisation vont se retrouver assez bas et proche de la masse mais ça devrait peut-être passer ...
Avec un dropout de 5V min, il y aura un peu plus de 10V sur la source de l'IRF9610, ce qui ramènerait sa grille et la tension des collecteurs des transistors différentiels entre 5 et 6V. Ca devrait passer en abaissant qq impédance bien sur, changeant le rapport du pont diviseur et choisissant une ref à 2.5 V ...
Faudrait faire une simu ...
Par contre, je ne retiendrais pas ce montage pour faire un 7805 discret car dans le cas le cas d'un dropout de 3V (8V en entrée) ça ne passera pas ...
Sinon :
Les MUR220 ont une capacité parasites tres faible
mettre une 100nF en // ...
- LCD 31
- Messages: 6130
- Inscription Forum: 16 Sep 2006 9:48
- Localisation: Banlieue Ouest Toulousaine
J'utilise une alim type UGS en 5V que je peux comparer avec un lm1085 5V car les deux me servent d'alimentation pour un DAC.
Et ben y a pas photo, a l'oscillo je ne vois rien du tout avec l'alim UGS , aucune ondulation avec un calibre d'environ 2mV/div alors qu'avec un lm1085 on percoit un legere ondulation <1mV.
Nota : J'ai en tete d'alim un transfo de 12V car je fais du 9V aussi.
pour les pinailleurs doit y avoir moyen d'alimenté la tension de reference ainsi que le differentiel avec la tension regulée, j'ai une petite idée qu'il faut que je valide par des simul mais j'ai pas le temps en ce moment, mes essai d'etage I/V de Dac passe d'abord.
Et ben y a pas photo, a l'oscillo je ne vois rien du tout avec l'alim UGS , aucune ondulation avec un calibre d'environ 2mV/div alors qu'avec un lm1085 on percoit un legere ondulation <1mV.
Nota : J'ai en tete d'alim un transfo de 12V car je fais du 9V aussi.
pour les pinailleurs doit y avoir moyen d'alimenté la tension de reference ainsi que le differentiel avec la tension regulée, j'ai une petite idée qu'il faut que je valide par des simul mais j'ai pas le temps en ce moment, mes essai d'etage I/V de Dac passe d'abord.
- beiji
- Messages: 1096
- Inscription Forum: 08 Jan 2006 9:29
- Localisation: Mont du Lyonnais
Beji, tu as du vouloir dire à "COURANT régulé" ou courant constantbeiji a écrit:pour les pinailleurs doit y avoir moyen d'alimenté la tension de référence ainsi que le différentiel avec la tension régulée, j'ai une petite idée qu'il faut que je valide par des simul mais je n’ai pas le temps en ce moment, mes essai d'étage I/V de Dac passe d'abord.
Ca confirme ce que je pensais, ça passe en 5V avec un bon Dropout (ton transfo est assez élevé)
- Pour la TL431 il suffit de remplacer R4 (la tension est suffisance) par un MOS est une résistance (il faut un courant de 5mA au moins pour que son bruit soit mini)
- Pour le différentiel, la tension au borne de R12 (<à 2V si tu as remplacé la ref par une 2.5V) sera un peu juste ...
As-tu comparé avec le LT1085 avec autre chose (genre LM317 ...)
Tes mesures d'ondulations résiduelles sont statiques je suppose (en dynamique ce n'est pas évident à faire ...)
- LCD 31
- Messages: 6130
- Inscription Forum: 16 Sep 2006 9:48
- Localisation: Banlieue Ouest Toulousaine
- DIGORA
- Messages: 581
- Inscription Forum: 19 Aoû 2006 20:31
Merci Digora
Y a t'il d'autre personnes qui ont des schémas à proposer ?...
J'aime bien celui de l'UGS mais il ne s'adapte pas tout à fait à ce que je veux faire.
Y a t'il d'autre personnes qui ont des schémas à proposer ?...
J'aime bien celui de l'UGS mais il ne s'adapte pas tout à fait à ce que je veux faire.
- LCD 31
- Messages: 6130
- Inscription Forum: 16 Sep 2006 9:48
- Localisation: Banlieue Ouest Toulousaine
Sergesergelisses a écrit: http://www.newclassd.com/index.php?page=70
Est-ce super-régulateur que tu as apprécié sur ton premier post ?
- LCD 31
- Messages: 6130
- Inscription Forum: 16 Sep 2006 9:48
- Localisation: Banlieue Ouest Toulousaine
Merci Digora pour ce schéma très original !
http://catsiano.chez-alice.fr/schemathe ... e/alim.gif
J'ai relu ce post en entier avec pas mal d’autres pages ...
Y a des trucs assez réputé comme le Jung regulator qui doivent être parfait à la mesure a l'oscilloscope !
Utiliser un AOP comme ampli d'erreur garanti une erreur statique et une impédance de sortie extrêmement faible MAIS en basse fréquence seulement.
En effet, en boucle fermé, le taux de contre réaction important divise ces deux paramètres.
C'est un peu comme pour un ampli (d'ailleurs on peut imaginer qu'une alim régulé est un ampli - mais à un seul quadrant quoique l’alim utilisé par verdier est multi quadrant ! - dont la bande passante s'étend jusqu'au continu avec une consigne qui est la ref de tension ...) un taux de CR élevé donne un taux de distorsion harmonique très faible car la DHT est mesurée en régime permanent mais en régime transitoire
(malheureusement le signal musical est complexe et ressemble bcp plus à une succession de transitoire qu'à un sinus).
Bref, ces régulateurs ont une impédance de sortie de type inductive, quand on monte en fréquence celle-ci augmente à mesure que le gain de l'AOP chute (ou que le taux de CR diminue ...). Vous allez me répondre, les condensateurs placés en sortie compensent ... Oui MAIS ils ont aussi tendance à déphaser (retarder) le signal pris en compte par la CR ce qui n'est pas tres bon vis à vis du critére de stabilité (cad si le déphase sur la CR atteind 180° à une fréquence ou le systeme a encore du gain ...
)
C’est pourquoi la question alim stabilisé / alim régulé n’est pas totalement tranchée …
http://catsiano.chez-alice.fr/schemathe ... e/alim.gif
J'ai relu ce post en entier avec pas mal d’autres pages ...
Y a des trucs assez réputé comme le Jung regulator qui doivent être parfait à la mesure a l'oscilloscope !
Utiliser un AOP comme ampli d'erreur garanti une erreur statique et une impédance de sortie extrêmement faible MAIS en basse fréquence seulement.
En effet, en boucle fermé, le taux de contre réaction important divise ces deux paramètres.
C'est un peu comme pour un ampli (d'ailleurs on peut imaginer qu'une alim régulé est un ampli - mais à un seul quadrant quoique l’alim utilisé par verdier est multi quadrant ! - dont la bande passante s'étend jusqu'au continu avec une consigne qui est la ref de tension ...) un taux de CR élevé donne un taux de distorsion harmonique très faible car la DHT est mesurée en régime permanent mais en régime transitoire
Bref, ces régulateurs ont une impédance de sortie de type inductive, quand on monte en fréquence celle-ci augmente à mesure que le gain de l'AOP chute (ou que le taux de CR diminue ...). Vous allez me répondre, les condensateurs placés en sortie compensent ... Oui MAIS ils ont aussi tendance à déphaser (retarder) le signal pris en compte par la CR ce qui n'est pas tres bon vis à vis du critére de stabilité (cad si le déphase sur la CR atteind 180° à une fréquence ou le systeme a encore du gain ...
C’est pourquoi la question alim stabilisé / alim régulé n’est pas totalement tranchée …
- LCD 31
- Messages: 6130
- Inscription Forum: 16 Sep 2006 9:48
- Localisation: Banlieue Ouest Toulousaine
|
Retourner vers Discussions Générales
|


