Modérateurs: Modération Forum Installations, Modération Forum Haute-Fidélité, Modération Forum Univers Casques, Le CA de l’Association HCFR • Utilisateurs parcourant ce forum: Aucun utilisateur enregistré et 11 invités

Toutes les solutions de traitement du signal : différentes méthodes, matériel et logiciel, mise en œuvre...

Réglage d'une chaîne triphonique Cabasse : des mesures

Message » 13 Aoû 2010 19:33

TJL a écrit:
Mahler a écrit:Remplacer la femme ? :mdr:


Certainement pas !
Tu en connais beaucoup qui accepteraient une paire d'enceintes de 125 Kg pièce, ( 1m30 de haut, 0m 85 de large, 0m70 de profondeur), dans le salon ?
Sans oublier tout le toutim pour les faire chanter.
Moi je la garde !

@+


La mienne doit un peu ressembler à la tienne. :D :wink:


(incroyable tes enceintes !!)
Mahler
 
Messages: 12953
Inscription Forum: 19 Mar 2006 18:27
  • offline

Message » 13 Aoû 2010 19:40

Mahler a écrit:La mienne doit un peu ressembler à la tienne. :D :wink:


(incroyable tes enceintes !!)


Si si ça existe ! :D

@+
TJL
 
Messages: 1915
Inscription Forum: 27 Déc 2001 2:00
Localisation: Pas de Calais
  • offline

Message » 13 Aoû 2010 19:55

salut TJL,

tes enceintes sont ? :o
Avatar de l’utilisateur
bobim
Membre HCFR
Membre HCFR
 
Messages: 26298
Inscription Forum: 05 Mar 2002 2:00
Localisation: ici et ailleurs
  • offline

Message » 13 Aoû 2010 20:03

bobim a écrit:salut TJL,

tes enceintes sont ? :o


Electro Voice PATRICIAN 800.

Voir profil ! :wink:

@+
Dernière édition par TJL le 13 Aoû 2010 22:57, édité 1 fois.
TJL
 
Messages: 1915
Inscription Forum: 27 Déc 2001 2:00
Localisation: Pas de Calais
  • offline

Message » 13 Aoû 2010 22:44

ah ouais elle est bien amoureuse de son TJL :o :wink:
Avatar de l’utilisateur
bobim
Membre HCFR
Membre HCFR
 
Messages: 26298
Inscription Forum: 05 Mar 2002 2:00
Localisation: ici et ailleurs
  • offline

Message » 13 Aoû 2010 23:09

Salut Scytales,

Je viens de travailler pas mal dans ma pièce avec les GEQ et PEQ de mon Behringer DEQ2496. Plusieurs conclusions viennent s'imposer :

- Soigner en premier lieux l'acoustique et en particulier les premières réflexions. Cà a l'air de tomber sous le sens mais quand tu joues avec les corrections, c'est encore plus frappant.

- Gérer des corrections actives dans le grave (< 200 Hz) sur deux sources (dans le cas d'enceintes large bande) relève de la folie. Cà te mène à des corrections abusives. Pire, tu en viens à croire qu'un grave un tout petit peu trainant ne peut pas faire de mal. Un exemple pratique, le grave dans Munford & Sons passe bien mais, avec le grave saturé de Massive Attack, le DEQ part en clipping tellement il a des difficultés de gérer le signal.

- Les corrections dans le médium aigu ne sont pas si transcendantales que çà. On est dans la finesse. Les ajustements sont de subtiles nuances. Là, le DEQ prend tout son sens et fait un super travail. Tu peux soit gonfler un peu le médium pour avoir un son flatteur ou alors avoir un son analytique proche du chirurgical.

Au fait, je vais récupérer en prêt un UGS et le Clio pour des futurs tests HCFR. Si tu veux faire des mesures chez toi....

DJ
djdactylo
 
Messages: 7559
Inscription Forum: 10 Fév 2006 19:23
Localisation: Le plat pays
  • offline

Message » 14 Aoû 2010 15:03

TJL a écrit:
xav57 a écrit:Les rideaux plissés ont été remplacé par qu'elle type de traitement accoustique ?


Par de simples rideaux !
La correction est intégrée depuis longtemps aux amplis. Une petite mesure, quelques corrections et zou ...... !!!!

@+


J'avais oublié qu'on été dans la partie son > Acoustique "correction active"
beurk....!
:mdr: :mdr:
d-d
 
Messages: 1225
Inscription Forum: 20 Oct 2005 0:28
  • offline

Message » 15 Aoû 2010 13:08

djdactylo a écrit:Salut Scytales,

Je viens de travailler pas mal dans ma pièce avec les GEQ et PEQ de mon Behringer DEQ2496. Plusieurs conclusions viennent s'imposer :

- Soigner en premier lieux l'acoustique et en particulier les premières réflexions. Cà a l'air de tomber sous le sens mais quand tu joues avec les corrections, c'est encore plus frappant.

- Gérer des corrections actives dans le grave (< 200 Hz) sur deux sources (dans le cas d'enceintes large bande) relève de la folie. Cà te mène à des corrections abusives. Pire, tu en viens à croire qu'un grave un tout petit peu trainant ne peut pas faire de mal. Un exemple pratique, le grave dans Munford & Sons passe bien mais, avec le grave saturé de Massive Attack, le DEQ part en clipping tellement il a des difficultés de gérer le signal.

- Les corrections dans le médium aigu ne sont pas si transcendantales que çà. On est dans la finesse. Les ajustements sont de subtiles nuances. Là, le DEQ prend tout son sens et fait un super travail. Tu peux soit gonfler un peu le médium pour avoir un son flatteur ou alors avoir un son analytique proche du chirurgical.

Au fait, je vais récupérer en prêt un UGS et le Clio pour des futurs tests HCFR. Si tu veux faire des mesures chez toi....

DJ


Si tu veux passer, ce sera avec plaisir. Si d'autres nordistes sont intéressés... La suite par MP.

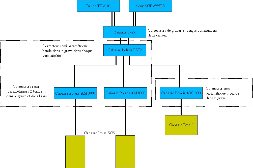
A noter que j'ai recâblé l'installation en optant pour cette solution :
Syntoptique chaîne potentielle.jpg

Désormais, les amplificateurs sont installés juste à côté des enceintes, avec à peine 50 cm de câble entre les bornes d'iceux.

J'ai réaligné les niveaux d'entrée des amplificateurs au volt-mètre, car le niveau de sortie du filtre Polaris n'est pas le même que celui du préamplificateur, mais j'ai conservé sur le filtre les mêmes fréquences de coupure, niveau du caisson, et correction du grave sur les voies satellites que précédemment. Par contre, j'ai, pour le moment, désactivé les correcteurs des amplis (il n'y a donc plus de correction dans l'extrême aigu).

Manifestement, n'utiliser le filtre actif que pour le caisson et utiliser les filtres actifs passe-haut incorporés dans les amplis pour filtrer les satellites était une erreur : le son me paraît être de bien meilleur qualité (grave mieux intégré au reste du spectre) avec les nouveaux branchements.

Dans une vieille pub Cabasse, il était indiqué que le filtre assurait aussi la remise en phase des signaux sur les voies de basse et les voies satellites. Je n'avais pas prêté attention aux problèmes de phase. C'est peut-être la cause principale de l'amélioration perçue.
Scytales
 
Messages: 11576
Inscription Forum: 31 Mar 2002 2:00
  • offline

Message » 15 Aoû 2010 14:12

xav57 a écrit:
TJL a écrit:
xav57 a écrit:Les rideaux plissés ont été remplacé par qu'elle type de traitement accoustique ?


Par de simples rideaux !
La correction est intégrée depuis longtemps aux amplis. Une petite mesure, quelques corrections et zou ...... !!!!

@+


J'avais oublié qu'on été dans la partie son > Acoustique "correction active" beurk....!
:mdr: :mdr:


Bien sur que oui !

Pour mon compte la correction active est bel et bien chargée dans les amplis depuis quelques années déja ! :wink:

@+
Dernière édition par TJL le 17 Aoû 2010 6:51, édité 1 fois.
TJL
 
Messages: 1915
Inscription Forum: 27 Déc 2001 2:00
Localisation: Pas de Calais
  • offline

Message » 15 Aoû 2010 16:29

en voila un qui manque pas de TACS :mdr:

La configuration dans mon profil


Un changement de laine de verre s'entend bien plus qu'un changement de câble !
Sujet: Mon installation "Steph-Hifi MK3"
Avatar de l’utilisateur
Steph-Hifi
Membre d'Honneur - Consultant du CA & Superv. HiFi
Membre d'Honneur - Consultant du CA & Superv. HiFi
 
Messages: 8483
Inscription Forum: 10 Nov 2002 2:55
  • offline

Message » 15 Aoû 2010 20:47

Scytales a écrit:

J'ai réaligné les niveaux d'entrée des amplificateurs au volt-mètre, car le niveau de sortie du filtre Polaris n'est pas le même que celui du préamplificateur, mais j'ai conservé sur le filtre les mêmes fréquences de coupure, niveau du caisson, et correction du grave sur les voies satellites que précédemment. Par contre, j'ai, pour le moment, désactivé les correcteurs des amplis (il n'y a donc plus de correction dans l'extrême aigu).

Manifestement, n'utiliser le filtre actif que pour le caisson et utiliser les filtres actifs passe-haut incorporés dans les amplis pour filtrer les satellites était une erreur : le son me paraît être de bien meilleur qualité (grave mieux intégré au reste du spectre) avec les nouveaux branchements.


Oubliez ce que j'ai écrit là : j'ai refait des mesures, et, manifestement, les graduations des réglages de la compensation du niveau de grave des voies satellites du FST2 ne correspondent pas à celles des correcteurs du Polaris !
Scytales
 
Messages: 11576
Inscription Forum: 31 Mar 2002 2:00
  • offline

Message » 15 Aoû 2010 22:32

Steph-Hifi a écrit:en voila un qui manque pas de TACS :mdr:


Monsieur est connaisseur ! :wink:

@+
TJL
 
Messages: 1915
Inscription Forum: 27 Déc 2001 2:00
Localisation: Pas de Calais
  • offline

jusqu'ou amortir l'aigu ?

Message » 16 Aoû 2010 13:00

Scytales a écrit:Je ne crois que pas le Behringer puisse apporter des réglages de délais ; à vérifier.


Le Behringher doit pouvoir modifier les réglages de délais entre les différents HP. :idee:

Pour la pose des grands rideaux, cela est possible et mieux, d'autant plus que ton RT 60 est de 0,4 a 10000 Hz.
Tu as donc une marge avant que ton local donne un "son étouffé" en aigu.

Igor Kirkwood
Igor Kirkwood
 
Messages: 10344
Inscription Forum: 30 Nov 2007 11:17
Localisation: Briare
  • offline

Message » 16 Aoû 2010 17:46

bingo :

http://www.behringer.com/EN/Products/DSP8024.aspx

Integrated “brick wall” limiter, digital noise gate and delay with up to 2.5 s delay time


par rapport au point d'écoute :

si ton caisson est plus loin que les enceintes, il faut donc retarder les enceintes donc : il faut insérer le behringer en sortie du filtre actif vers les iroises
si ton caisson est plus proche que les iroises, il faut retarder le caisson ; il faut insérer le berhinger en sortie du filtre actif vers le caisson

L’amélioration de la réponse sur impulsion suite a un alignement temporel caisson/enceinte n'est pas anecdotique si tu as tout ce qu'il faut je te conseille vivement de le faire.

si tu as ce qu'il faut avec rew pour mesurer le decallage le reglage sera optimum, sinon, la bonne vielle methode en mesurant les distances du point d'ecoute depuis les bobines des HP (et non la membrane), calculer la difference et le retard a apporter (vitesse du son environ 343 mettre par seconde)

La configuration dans mon profil


Un changement de laine de verre s'entend bien plus qu'un changement de câble !
Sujet: Mon installation "Steph-Hifi MK3"
Avatar de l’utilisateur
Steph-Hifi
Membre d'Honneur - Consultant du CA & Superv. HiFi
Membre d'Honneur - Consultant du CA & Superv. HiFi
 
Messages: 8483
Inscription Forum: 10 Nov 2002 2:55
  • offline

Message » 16 Aoû 2010 18:04

1 milliseconde = 34 Cm dans ton cas sur tes plans entre 1 et 1,5 metre de decallage donc pour exemple 1,5 metres de difference mesurée emplacement "bobine" = 4,37 mms de retard pour les enceintes

La configuration dans mon profil


Un changement de laine de verre s'entend bien plus qu'un changement de câble !
Sujet: Mon installation "Steph-Hifi MK3"
Avatar de l’utilisateur
Steph-Hifi
Membre d'Honneur - Consultant du CA & Superv. HiFi
Membre d'Honneur - Consultant du CA & Superv. HiFi
 
Messages: 8483
Inscription Forum: 10 Nov 2002 2:55
  • offline


Retourner vers Correction active et logiciels de mesure

 
  • Articles en relation
    Dernier message